Strengthening team interaction and bonds through gamified storytelling

For my graduation thesis I worked on the platform UpTrek at design agency IJsfontein. The platform is intended for learning through gamification. The agency tasked me improving the user experience to ensure teambuilding and user-to-user interaction. This would strengthen connections within the team and optimize their productivity. 

The platform has since undergone a redesign, including a new feature based on this thesis. 

This case study is organized based on Design Thinking.

Project

Graduation thesis at IJsfontein

Roles

Project manager
UX Design
UX Research
UI Design

Visit

Empathize

Orientation research to grasp the core issue.

The first sprint was signified by orientation and iterations. This included interviews with the client (IJs) and end-users. What started as the question to improve intrinsic motivation across the whole platform, was specified to improve collaboration. Soon the main question would be identified, listed below. 

The UpTrek platform is identified as a gamified e-learning platform providing collaborative courses that aim to educate and build trust among teams.

Define

Identifying the societal and organizational context of the platform.

Different perspectives were analysed to define the context of the platform and all it entails.

On a societal level, it is noted that the need for e-learning has increased by 13% between 2015 and 2020 with its main audience being companies (CBS, 2022). 

Organizationally, IJsfontein has a team of in-house employees conatntly working on the platform. 

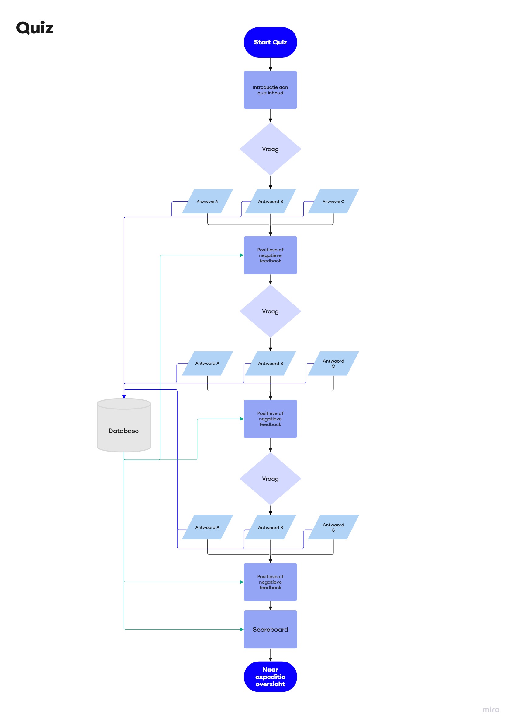
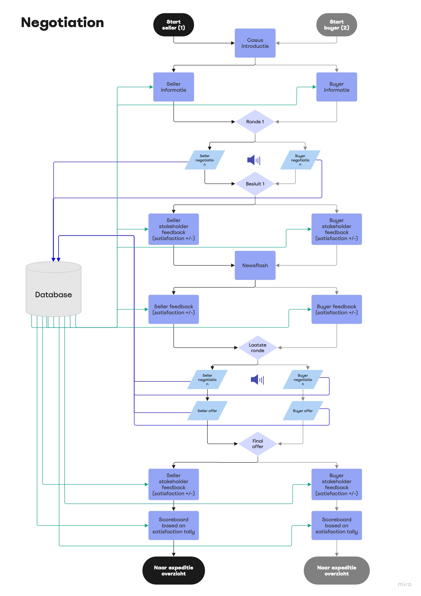
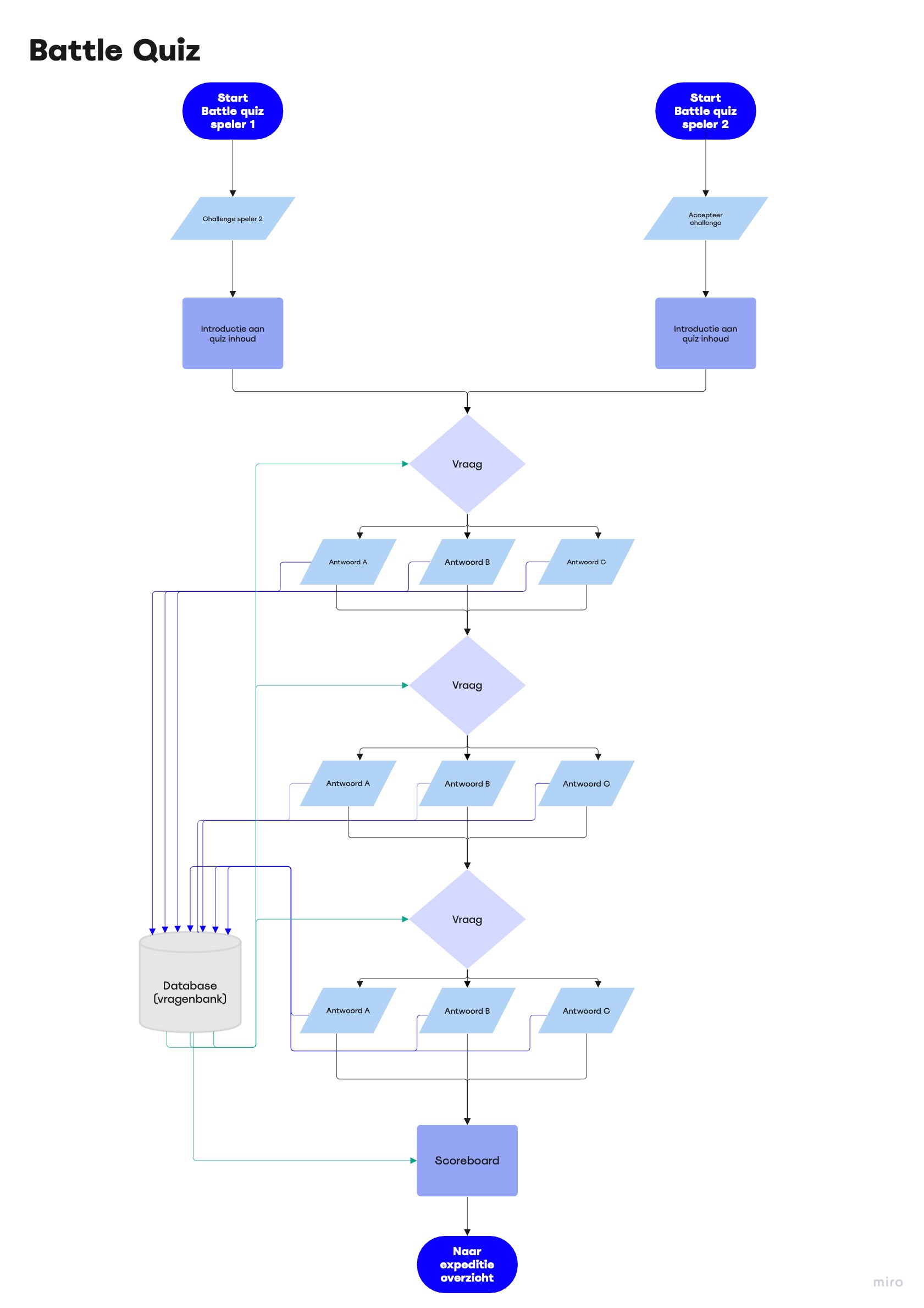
The platform has several features and reward systems at play, visualized by a simplified flowchart below. 

The current reward system

Qualitative interviews covering multidisciplinary teams

The interviews were conducted with a group of 9 people in different positions within different sectors, yet in regular contact with eachother. This group formed a good simulation target group since contacting the actual end-users was proven a hurdle. 

The interviews conclusions were processed into the empathy map, alongside user feedback.

Game studios pointing the way towards cooperative gamification.

After marking the target group, it was time to enrich myself on gamification and most importantly: cooperation. The lead Game Designer at Total Mayhem Games (known from We Were Here) gave the following ingredients to good cooperation:

  • Sharing information to work towards a common goal.
  • Prevent quarterbacking by maintaining equal roles
  • Using progress as a reward

Remaining methods during Define.

  • Interactive storytelling research
  • Research on Lencioni’s team pyramid
  • User stories based on interviews with the target group
  • Research on the player types
  • Stakeholder mapping
  • SWOT for the client and competition
  • Target group interviews
  • UI Pattern search on the current platform
  • Playtesting co-operative games

ideate

prototype

test

Piecing together research and turning it into prototypes in an iterative process.

The prototypes below were all made and iterated during different stages of the thesis. Each prototype backed with more research, leading to a solid high fidelity end product. 

Sprint 0

The first concepts were made based on:

  • Context research
  • End-user and client interviews
  • Brainstorming
  • UI Pattern search and flowcharts of the existing platform
  • Stakeholder mapping
  • SWOTs

Sprint 1

Presenting different directions helped the client and end-users articulate which direction would be best suited. During sprint 1 the following research led to two new concepts:

  • Literary research about interactive storytelling
  • Interview with a game studio
  • Co-creation: Rapid ideation with the client

Sprint 2

The two concepts would be combined after gaining a deeper understanding of the mechanics necessary to create a meaningful cooperative gamified environment. The concept made was very simple and low fidelity to test with the client, co-workers and the end-users. The test was intended to observe cooperative behavior and to test multiple storytelling- and game mechanics.

Story flowchart using the Branch&Bottleneck technique
Testers playing the game
The game map
The culprits

Sprint 3

The third sprint was used to process feedback from Kattenkwaad:

  • The clues were not mysterious enough. The story itself was too wholesome compared to real life cases and therefore generated less excitement than normal.
  • The clues were too equal and honest. It would add mystery if some of them were a lie or eluding to something else being the answer.
  • The game cannot be solved without every clue known. This poses an issue because end-users in real life would have too wait for their teammate. If this wait is too long, it negatively affects the team’s bond.

This sprint aimed to solve the independence problem by enabling the users to request and receive clues after a certain timeframe. Other users will be notified with reminders to finish their part of the story and send the clue.

Sprint 4

The second to final sprint was used to finetune storytelling and create wireframes for the platform. Fortunately I was given the visual freedom to iterate the existing UI after the pattern reseacth showed unclarities:

  • The case has to revolve police work since the active simulation group belonged to the police
  • The case needs to fulfill a learning goal
  • Users have to send clues to eachother
  • Apply the branch & bottleneck method
  • The profiles of team members should be more prominent to make it personal

Sprint 5

The final sprint in my thesis was used to make the prototype interacting, collect and shoot photo and video materials and conduct a final usability research to measure customer success. The following requirements had to be met:

  • The new user experience had improved on cooperation compared to the old one
  • The mechanics had to motivate cooperation instead of competition
  • The case has to work in a multidisciplinary context

The requirements were all met after testing the product among different members of a multidisciplinary team within the target group.

Gamification to make life more fun?

Scroll to Top